Flybuys
12 million members, a decade of technical debt, and a hard deadline.
Led the UX for Australia's largest loyalty migration — 344 screens delivered, on time, on budget.
Role: UX Lead

12m
members migrated off Coles stack onto AWS
$20m+
contract — Versent's largest to date
344
screens and states delivered
80+
design iterations
6m
households across Australia
What is Flybuys?
Flybuys is Australia's largest and most recognised customer and partner loyalty/rewards program with over 12 million cardholders across 6 million households. Members can collect points and redeem on everyday purchases.
What makes it unique? Unlike other loyalty programs, Flybuys boasts 12m active members and leading brand partners that enable it to provide rich data insights into consumer purchasing behaviour.
Project goal
Redesign Registration, Card Activation, Login, Account Recovery, MFA/2FA, Security Centre, and Migration flow — with modifications across the user, partner, and account dashboards. Validated, production-ready, and signed off across business, security, and technology.
Roles & responsibilities
UX Lead. End-to-end ownership of research, design, and delivery across all customer-facing flows.
Stakeholder management. C-suite workshops, department head interviews, and cross-functional alignment across Marketing, Analytics, Operations, and Technology.
Research. Contextual interviews, co-design workshops, competitive analysis, usability testing, and service blueprinting.
Design. Component library rebuild, all flows from current state to validated hi-fi prototypes — 344 screens and states.
Delivery. Functional specs in Jira/Confluence, developer notes in Sketch, sprint coordination through to production hand-off.
Problem
Stakeholder requirements
During the Discovery phase, I worked closely with the Head of Marketing and Coles design team. I assembled a high-level definition of success and gathered problem statements, key objectives and requirements.
Next, I ran workshops with the C-suite and Heads of each department to surface and refine requirements. There were a number of conflicting use cases between Marketing, Analytics, and Operations departments. Given the requirements challenge, the decision was to refocus the narrative on user requirements.

Analytics and heuristics review
Using Adobe Campaign and GA reports, I undertook a gap analysis against current state analytics and provided a list of recommendations for quick wins. Heuristics involved annotated notes of key issues with all major flows compared to design principles and direct/non-direct competitor sites.
The analytics and heuristics report was presented to the C-suite. Approval was granted for redesign.
Design target
Lift registration E2E CVR from 19% → 60%+ within the 8-week discovery phase. Raise login CVR from 38% and card activation from 62% through redesigned flows validated with real users.
Key takeaways
Competing departmental wish-lists required depoliticised workshops. Marketing, Analytics, and Operations had built up years of change requests. Metric-level reporting became the common language to move the conversation past internal politics.
Three years without meaningful updates had masked structural problems. On-page CVR had barely moved. eDM and seasonal campaigns created traffic spikes that hid consistent funnel drop-offs caused by form design, navigation, and browser/device incompatibility.
Several flows had to be built from scratch. Beyond redesigning existing journeys, entirely new flows were required — MFA/2FA, Account Security Centre, and the Migration flow — each needing validated use cases before a single screen could be designed.
Baseline — Current state CVR
The starting state — significant funnel drop-off across every key flow.
Registration
End-to-end CVR
Login
Standard login
Fingerprint Login
Mobile biometric
Card Activation
Post-registration
Approach
Contextual interviews
To bring an attitudinal context to the data, I interviewed 8 Flybuys members. Then, undertaking contextual enquiry reviewing how members use the card or app in-store, engaging them at check-out, and discussing their experience.
Co-design — Proto-personas
Workshops with Marketing, Analytics, Partner, and Operations heads. Time-boxed discussions, ideation, and voting. Armed with contextual research and analytics data, we co-designed personas, members and partner journeys for each segment using Experian Mosaic Classifications.
Key takeaways
Managing expectations was the core challenge. Internal change requests had been banking up for years. The primary task was reframing what stakeholders believed were critical needs back toward actual user data.
Competing agendas had to be resolved before design could move. The Insights team wanted significant PI capture at registration; Marketing wanted a stronger onboarding experience. The tension needed prototypes to resolve it — not more workshops.
Only validated user data cut through the noise. Bringing real test results back to stakeholders was the most effective tool in the room. Data defused political disagreements faster than any facilitated discussion alone.

Service blueprint
Armed with the journey, business, and system data — and with a wealth of insights across the user journey and technology touch-points — it was apparent that a service blueprint was needed for current state to allow all teams to zoom in and out on each touchpoint. I drafted, workshopped and delivered the final poster to all departments.
Key takeaways
Validated touchpoints became the team rally point. The blueprint gave every squad a shared view to zoom in and out from — and directly primed the portfolio roadmapping work in Jira that followed.
Politicised tooling choices surfaced once mapped. Competing vendor preferences and platform decisions that had stalled in conversation became visible and workable once they were on a wall.
Future-state alignment followed rapidly from here. Once teams had a common current-state picture, the conversation moved to future state faster than at any point in the project.

Stakeholder interviews
Flybuys employees across Data, Marketing, Operations, and Technology were looped into the program. I arranged 1:1 time with team members across departments — building a ground-level understanding of the processes underpinning the product and services at every journey touchpoint.
Despite initial guidance not to undertake individual stakeholder interviews, these conversations proved invaluable. Rapport built early paid back significantly at the concept stage — approvals came faster and with fewer surprises.
Concepts — Screen flows
Security and technology requirements were coming up fast. I needed to deep dive into the system flows, leveraging both Versent's BA and Coles/Flybuys BA to talk me through current state back-end systems and map impact and limitations to future state concepts.
All competing flows from Velocity, Myer One, Woolworths Rewards were screenshotted, hotspotted, moved into Marvel and tested with 6 Flybuys members.

Component library
Flybuys had no current state UI design — at all. I rebuilt the site (screens, modals, notifications) in Sketch and imported into Figma, structuring and building out the component library, microcopy and all positive and negative states.

Updating flows
The original/control Registration form and multiple other flows required updating to fix severe bottlenecks and dropoffs in the process, and to clean up PI and household data for better segmentation and offer targeting.
I redesigned the;
Original 3-step registration — 19% E2E CVR baseline

Prototypes — Security flow
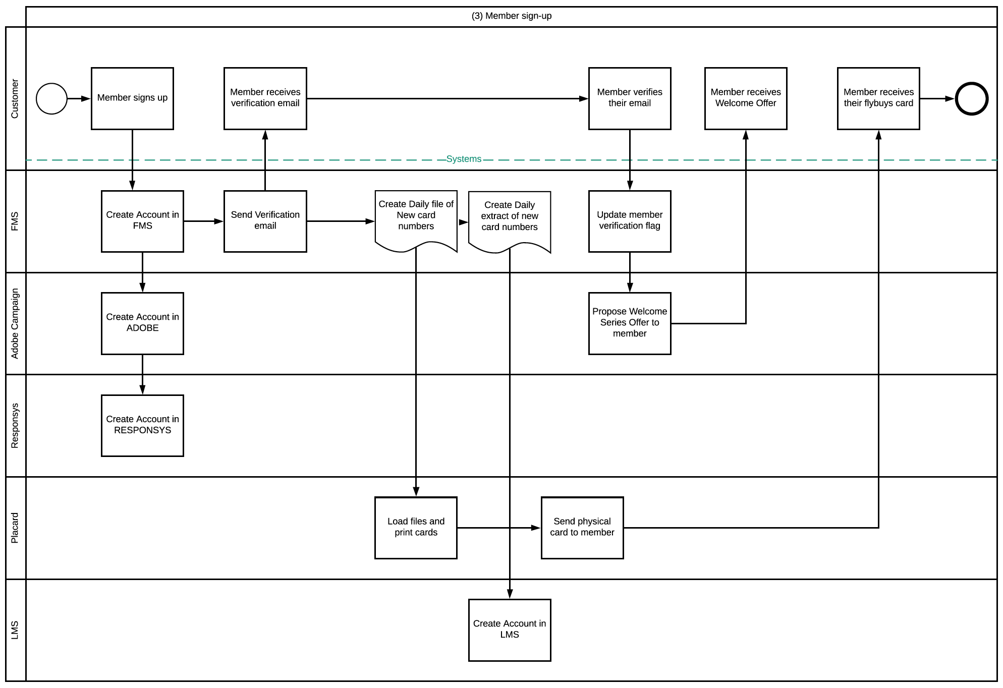
Migrating accounts to AWS involved updating individual and member household PI. With its own currency (Flybuys Dollars), greater account security was essential.

Migration flow


Challenges & lessons
Stakeholder alignment
The Wesfarmers mandate to exit the Coles stack represented a fundamental change for the business — with sweeping ambitions, competing priorities, and significant historical debt. Flybuys had relied on Coles' design department for all UX/UI output for years. The result: low cadence, inconsistency across the experience, and fragmented ownership of journey pages across departments.
No clear decision authority early on. Each department had competing feature and tooling wish-lists. Post-discovery, it took two months for a Product Management-to-Squad structure to be introduced — a lost opportunity to build momentum.
Research wasn't robust enough. Too few participants in attitudinal research yielded statistically limited insights. Better user interviews and A/B testing could have resolved stakeholder debates far earlier and more cleanly.
Multiple vendors introduced avoidable complexity. Competing production vendors created unnecessary hand-over friction and rework at each integration point — delays that better upfront governance would have prevented.
What worked
C-suite trust and autonomy. Unfettered access to all assets and considerable autonomy from leadership let the team move fast with minimal friction.
Early 1:1 stakeholder interviews. Despite initial guidance to skip them, these conversations proved invaluable — rapport built early streamlined approvals significantly at the concept stage.
PMs assigned to squads. Once the squad structure was in place, the Flybuys Product Managers drove considerable uptick in collaborative effort and delivery momentum.
What's next
Post-Acceleration phase, I moved back into Versent as Digital Practice Director — establishing the Digital practice, developing the playbook, building out the hiring process, and working with the Sales team on new clients. From late 2019, Flybuys launched each redesigned web flow periodically. The customer-facing components of this work went live.
344 screens. 12 million members migrated. On time, on budget.
All research artefacts and reports, all screens and prototypes (positive and negative states, microcopy, and final designs) were created and delivered to Flybuys within the deadline. Jira/Confluence was used to document all requirements with developer notes in Sketch for hand-off.
The sponsor was delighted with the outcome — the new customer-led conversation within Flybuys and the addition of user requirements to the existing business and technology requirements.
Final delivery
344
screens and states delivered
12m
members migrated off the Coles stack
80+
design iterations
100%
on time, on budget, signed off

Anton is a deeply impressive Design Leader, with a breadth and depth of wider Digital domain expertise that is extremely rare in the Australian market. Anton brings holistic design thinking outcomes together with commercial acumen and data-driven thinking in a way that informs truly value-additive feature delivery for customers and organisations alike. Galvanising this is his progressive, engaging and people-focused leadership style, which blends good humour and morale with an unwavering appetite for results and delivery. Anton isn't merely world-class, but world-beating.
Stu French
Chief Digital Officer, AGL
Building a FinTech or loyalty product?
Get a deep-dive experience audit to diagnose trust gaps, compliance friction, and conversion drop-off.